首页
升学考试
网络编程
办公素材
工程资料
生活娱乐
搜索
主页
>
办公素材
word模板-企业部门经理经理竞职演讲
办公素材
69
2011-01-21
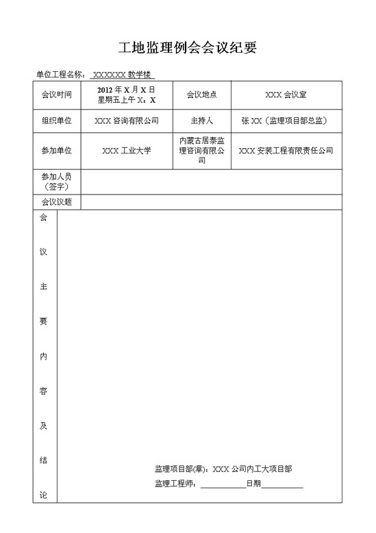
word模板-工地监理例会会议纪要表格
办公素材
69
2011-01-21
word模板-信纸卡通手绘秋天重阳
办公素材
69
2011-01-21
word模板-居家隔离观察期如何做好感染防控
办公素材
69
2011-01-21
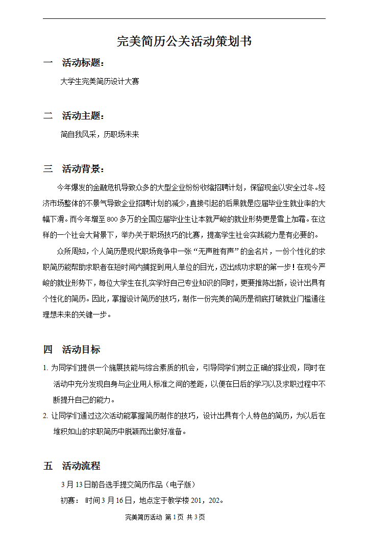
word模板-大学校园活动策划书
办公素材
69
2011-01-21
word模板-学校食品安全检查汇报范文
办公素材
69
2011-01-21
首页
上一页
771
下一页
末页